Instance Verification Kit (IVK)
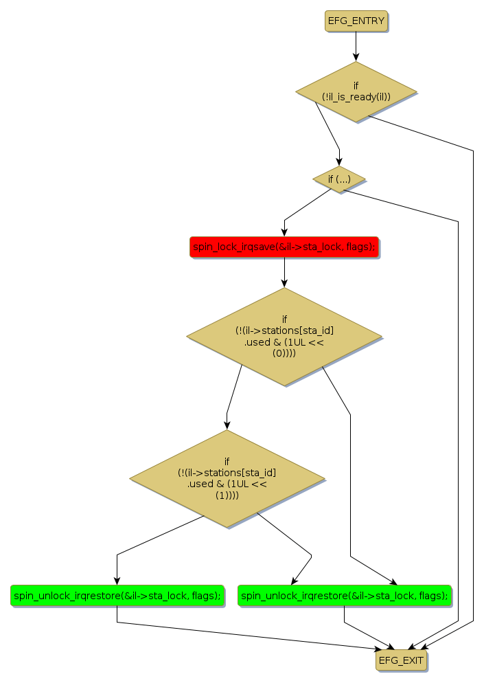
spin lock @ [56193+40+/linux-3.19-rc1/drivers/net/wireless/iwlegacy/common.c]
Instance Signature: sta_lock
|
The Matching Pair Graph:
|
|
Function Name
|
Control Flow Graph (CFG)
|
Events Flow Graph (EFG)
|
Source Correspondence
|
|
il_remove_station
|
|
|
[55706+17+/linux-3.19-rc1/drivers/net/wireless/iwlegacy/common.c]
|